【來源】發改委
【作者】發改委
發表時間:2019-07-16 11:41:33
【發布單位】中華人民共和國國家發展和改革委員會 中華人民共和國商務部
【發布文號】令2019年第25號
【發布日期】2019-06-30
【實施日期】2019-07-30 中華人民共和國國家發展和改革委員會令 中華人民共和國商務部第25號
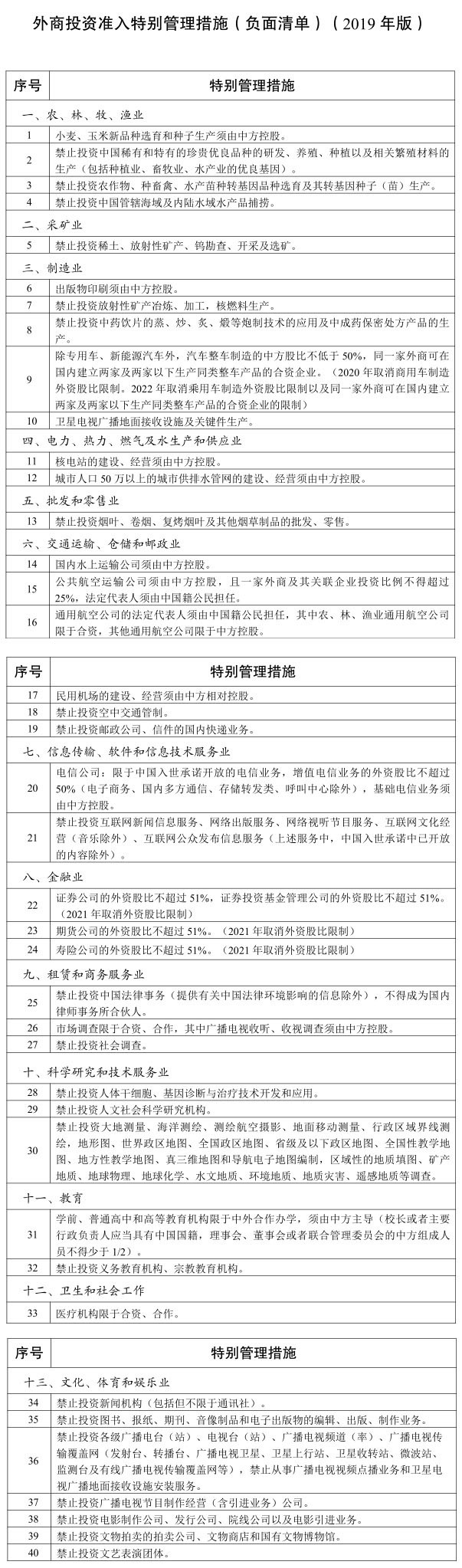
《外商投資準入特別管理措施(負面清單)(2019年版)》已經黨中央、國務院同意,現予以發布,自2019年7月30日起施行。2018年6月28日國家發展和改革委員會、商務部發布的《外商投資準入特別管理措施(負面清單)(2018年版)》同時廢止。 國家發展和改革委員會主任:何立峰 商務部部長:鐘山 2019年6月30日 外商投資準入特別管理措施(負面清單)(2019 年版)
說 明
一、《外商投資準入特別管理措施(負面清單)》(以下簡稱《外商投資準入負面清單》)統一列出股權要求、高管要求等外商投資準入方面的特別管理措施。《外商投資準入負面清單》之外的領域,按照內外資一致原則實施管理。
二、《外商投資準入負面清單》對部分領域列出了取消或放寬準入限制的過渡期,過渡期滿后將按時取消或放寬其準入限制。
三、境外投資者不得作為個體工商戶、個人獨資企業投資人、農民專業合作社成員,從事投資經營活動。
四、境外投資者不得投資《外商投資準入負面清單》中禁止外商投資的領域;投資《外商投資準入負面清單》之內的非禁止投資領域,須進行外資準入許可;投資有股權要求的領域,不得設立外商投資合伙企業。
五、境內公司、企業或自然人以其在境外合法設立或控制的公司并購與其有關聯關系的境內公司,涉及外商投資項目和企業設立及變更事項的,按照現行規定辦理。
六、《外商投資準入負面清單》中未列出的文化、金融等領域與行政審批、資質條件、國家安全等相關措施,按照現行規定執行。
七、《內地與香港關于建立更緊密經貿關系的安排》及其后續協議、《內地與澳門關于建立更緊密經貿關系的安排》及其后續協議、《海峽兩岸經濟合作框架協議》及其后續協議、我國與有關國家簽訂的自由貿易區協議和投資協定、我國參加的國際條約對符合條件的投資者有更優惠開放措施的,按照相關協議或協定的規定執行。在自由貿易試驗區等特殊經濟區域對符合條件的投資者實施更優惠開放措施的,按照相關規定執行。
八、《外商投資準入負面清單》由發展改革委、商務部會同有關部門負責解釋。







>